Avances en terapia génica con OCU410 para la atrofia geográfica (DMAE seca avanzada)
Avances en terapia génica con OCU410 para la atrofia geográfica (DMAE seca avanzada) Ocugen ha...
Leer más22 Nov, 2024 | Atrofia Geográfica, Terapia génica
Avances en terapia génica con OCU410 para la atrofia geográfica (DMAE seca avanzada) Ocugen ha...
Leer más22 Mar, 2024 | Ensayos Clínicos, Stargardt
Estudio TEASE-3: Datos provisionales positivos del gildeuretinol (ALK-001) para la enfermedad de...
Leer más12 Dic, 2023 | DMAE Degeneración Macular, Investigación
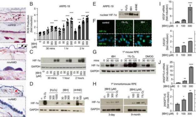
Estrés oxidativo e hipoxia afectan a la DMAE La contribución del estrés oxidativo al desarrollo de...
Leer más20 Feb, 2022 | Investigación, Investigación en el Extranjero
Se investigó la asociación de DMAE con los niveles de lípido y el uso de medicación para bajar lípidos, teniendo en cuenta la mayoría de los genes relacionados con HDL y asociados con DMAE.
Leer más25 Sep, 2015 | DMAE Degeneración Macular, Investigación en España
Desarrollo de Terapias Innovadoras y Nanotecnología para su Aplicación Clínica en el Tratamiento de la Degeneración Macular Asociada a la Edad (DMAE-Hope).
Leer más14 Mar, 2015 | DMAE Degeneración Macular, Patologías
Investigación sobre la asociación entre cambios en la interface vitreorretiniana, específicamente tracción y la atrofia geográfica en ojos con degeneración macular asociada con la edad seca.
Leer más