BIENVENIDOS A LA WEB DE LA ASOCIACIÓN MÁCULA RETINA
Ocugen recibe designación de medicamento huérfano de la EMA para su terapia génica OCU410ST en el tratamiento de retinopatías relacionadas con el gen ABCA4 incluida la enfermedad de Stargardt
Ocugen recibe designación de medicamento huérfano de la EMA para su terapia génica OCU410ST en el tratamiento de retinopatías relacionadas con el gen ABCA4, incluidas la enfermedad de Stargardt, la retinosis pigmentaria 19 (RP19) y la distrofia cono-bastón 3 (CORD3) Ocugen, una empresa...
Análisis de la discriminación en el acceso a tratamientos para la Atrofia geográfica en Europa
Análisis de la Discriminación en el Acceso a Tratamientos para la Atrofia Geográfica en Europa Evaluación de la discriminación en el acceso a tratamientos para la Atrofia geográfica en Europa: un análisis de las decisiones de la EMA sobre pegcetacoplan y la retirada de avacincaptad pegol por...
Colaboramos con profesionales oftalmólogos y en este caso con el tratamiento de pacientes con Enfermedad Ocular Tiroidea y presentamos unas encuestas sobre esta enfermedad que nos hacen llegar y a las que se puede acceder en los siguientes enlaces:
Encuesta para pacientes – Encuesta para cuidadores
Encuesta sobre la situación de la enfermedad en España
Nuestras Redes Sociales
DONACIONES QUE IMPORTAN
ÚNETE A MÁCULA RETINA
Objetivos
compromiso
NOTICIAS DMAE DEGENERACIÓN MACULAR
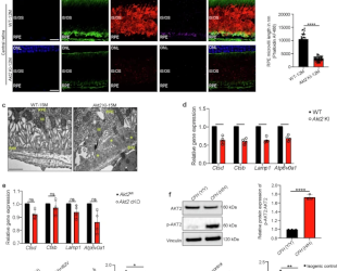
Formación de drusas. Un estudio revela la patología celular de la DMAE seca (Atrofia geográfica)
Formación de drusas. Un estudio del NIH revela la patología celular de la DMAE seca (Atrofia geográfica) La vía AKT2/SIRT5/TFEB como posible objetivo terapéutico en la degeneración macular asociada con la edad en su forma no neovascular. Un informe de científicos de...
Ejercicios para mejorar la visión periférica
Ejercicios para mejorar la visión periférica Cuando oímos por primera vez que tenemos degeneración macular, nos preocupa que podamos perder la visión central y nos quedemos ciegos. Luego descubrimos que esta pérdida de visión progresa a una velocidad diferente para...
El Parlamento de Navarra estudia un plan pionero de salud visual y prevención de la ceguera
El Parlamento de Navarra estudia un plan pionero de salud visual y prevención de la ceguera Un plan pionero en España para la prevención, el diagnóstico temprano y el tratamiento precoz de las enfermedades visuales. Esta es la propuesta que escuchará el Parlamento de...









