Una prótesis de retina líquida
Una prótesis de retina líquida En las enfermedades degenerativas de la retina, como la...
El regreso de la Terapia Génica
El regreso de la Terapia Génica La terapia génica es un área emergente en la industria biotecnológica en este momento, con muchos tratamientos en desarrollo y varias aprobaciones recientes. Sin embargo, el camino no siempre ha sido fácil. La terapia génica ha sido una...
Primer trasplante de fotorreceptores a partir de células IPS a un paciente con retinosis pigmentaria
Primer trasplante de fotorreceptores en el mundo a partir de células IPS a un paciente con retinosis pigmentaria Un equipo de médicos del Hospital oftalmológico Kobe en Japón anunció que ha realizado a principios de este mes de octubre de 2020 la primera cirugía del...
Gyroscope Therapeutics anuncia terapia génica en investigación GT005 para primer paciente con DMAE seca con el sistema Orbit SDS
Gyroscope Therapeutics anuncia terapia génica en investigación GT005 para primer paciente con DMAE seca (atrofia geográfica) con el sistema Orbit SDS GT005 (PPY988): Programa de Desarrollo en Atrofia Geográfica. 11 de Septiembre De 2023 Novartis...
Investigación sobre la ceguera nocturna
Investigación sobre la ceguera nocturna Publicado en el PNAS, los biólogos de la Universidad de Kyoto informan sobre un mecanismo previamente desconocido en la retina que quizás nos lleve a una mejor comprensión de cómo ven nuestros ojos por la noche. El hallazgo fue...
Optoretinograma: medición óptica de las respuestas de los fotorreceptores humanos a la luz
Optoretinograma: medición óptica de las respuestas de los fotorreceptores humanos a la luz Investigadores han desarrollado un nuevo instrumento que, por primera vez, ha medido las diminutas deformaciones ocasionadas por la luz en cada uno de los bastones y conos en un...
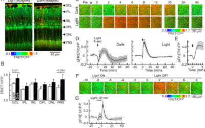
Regeneración de los fotorreceptores: Descubierta una función del calcio
Regeneración de los fotorreceptores: Descubierta una función del calcio Gracias a refinadas técnicas de microscopía, los investigadores del SISSA y el CNR-Iom han identificado brotes de calcio en fotorreceptores tipo bastón que nadie había visto o incluso imaginado...
Las variaciones en las células envejecidas pueden controlar la salud y la aparición de enfermedades relacionadas con la edad
Las variaciones en las células envejecidas pueden controlar la salud y la aparición de enfermedades relacionadas con la edad Japón ha propuesto que las variaciones de la senescencia celular durante el proceso de envejecimiento podrían conducir al control de la salud y...
STRAP Technologies anuncia un dispositivo para ayudar a las personas con discapacidad visual
STRAP Technologies anuncia un dispositivo para ayudar a las personas con discapacidad visual STRAP Technologies anunció la creación de un dispositivo de manos libres diseñado para ser usado por personas con problemas de visión para permitir más independencia y...
Fotobiomodulación: aprovechando el poder de la luz en la degeneración macular seca relacionada con la edad DMAE
Fotobiomodulación: aprovechando el poder de la luz en la degeneración macular seca relacionada con la edad DMAE Fotobiomodulación y Retinosis pigmentaria Reproducimos el comunicado que nos ha hecho llegar la Sociedad Española de Retina y Vítreo (SERV) La retinitis...









