Las células que componen el ojo tienen orígenes evolutivos antiguos
Las células que componen el ojo tienen orígenes evolutivos antiguos Los vertebrados tienen una amplia variedad de número de tipos de células en la retina del ojo, pero la mayoría de estos tipos de células parecen tener un origen común. Imagen: El tejido retiniano de...
Elovanoide-N34 modula TXNRD1 clave en la protección para enfermedades degenerativas del cerebro y ojo
Las investigaciones de LSU Health: Elovanoide-N34 modula TXNRD1 clave en la protección para enfermedades degenerativas del cerebro y ojo Científicos de la Universidad Estatal de Luisiana, liderados por el Dr. Nicolas Bazan, M.D., Ph.D., han identificado un nuevo...
OCU400 obtiene designación RMAT para tratar retinosis pigmentaria con mutaciones en RHO
La terapia OCU400 de Ocugen obtiene la designación de Terapia Avanzada de Medicina Regenerativa (RMAT) para tratar la retinosis pigmentaria vinculada a mutaciones en RHO Ocugen anunció que la FDA ha otorgado la designación de RMAT (La FDA ofrece cuatro mecanismos para...
La FDA aprueba los primeros medicamentos para tratar la forma seca de la DMAE
La FDA aprueba los primeros medicamentos para tratar la forma seca de la DMAE. La investigación financiada por NEI allana el camino para nuevos medicamentos para la DMAE seca Este año 2023, la Administración de Alimentos y Medicamentos (FDA) aprobó Syfovre...
Primer paciente recibe dosis en ensayo fase 1/2 de terapia génica OCU410 de Ocugen para atrofia geográfica (DMAE)
Primer paciente recibe dosis en ensayo fase 1/2 de terapia génica OCU410 de Ocugen para atrofia geográfica (DMAE) Ocugen anunció que se ha administrado la primera dosis al primer paciente en el ensayo clínico ArMaDa de fase 1/2 de OCU410 (AAV-RORA), un candidato a...
Felices Fiestas y Feliz Año 2024
Felices Fiestas y Feliz Año 2024 Queremos desearos a todos/todas, asociados/asociadas, voluntarios/voluntarias, seguidores, a las personas afectadas por patologías oculares y a sus familiares y amigos/amigas, a quienes de una manera u otra habéis colaborado con...
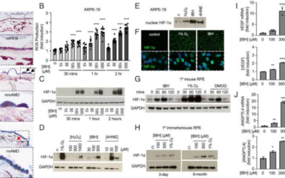
Estrés oxidativo e hipoxia afectan a la DMAE
Estrés oxidativo e hipoxia afectan a la DMAE La contribución del estrés oxidativo al desarrollo de la degeneración macular relacionada con la edad (DMAE) no se comprende en su totalidad. En este estudio, se demuestra que el estrés oxidativo y la hipoxia promueven...
Terapia INDIBA en la DMAE y en otras enfermedades oculares
Terapia INDIBA en la DMAE y en otras enfermedades oculares Comunicado de la Sociedad Española de Retina y Vítreo (SERV) y de la Sociedad Española de Oftalmología (SEO): La degeneración macular asociada a la edad (DMAE) es una de las principales causas de discapacidad...
El fotointerruptor de molécula pequeña KIO-301 de Kiora obtiene mejoras significativas en la visión de pacientes ciegos con retinosis pigmentaria
El fotointerruptor de molécula pequeña KIO-301 de Kiora obtiene mejoras significativas en la visión de pacientes ciegos con retinosis pigmentaria Primeros resultados de fase I/II en humanos presentados en AAO 2023 Mejora significativa del campo visual, en concordancia...
HuidaGene administra primera dosis en ensayo 1/2 de HG004 para distrofias hereditarias de la retina gen RPE65
HuidaGene Therapeutics administra primera dosis en el ensayo de fase 1/2 de HG004 para distrofias hereditarias de la retina gen RPE65 El HG004 es un medicamento de terapia génica desarrollado en China que se está evaluando en un ensayo clínico multinacional para...









